东方金典集团,为您带来最新艺术行业资讯
来源:中国邮政
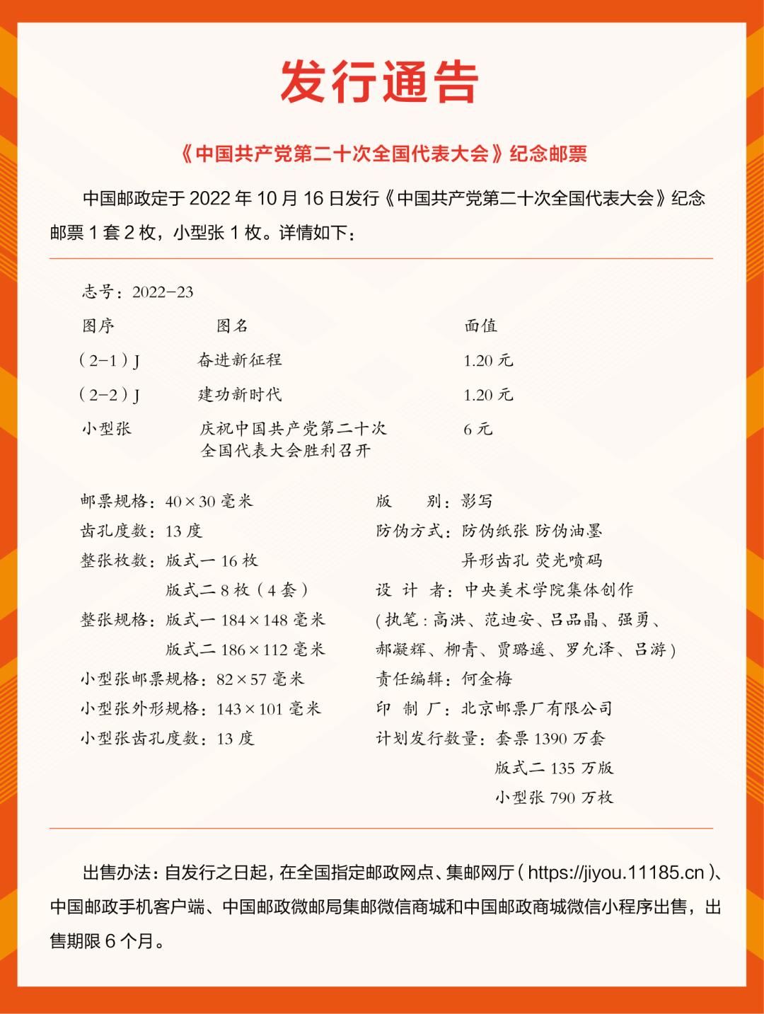
中国邮政定于2022年10月16日发行《中国共产党第二十次全国代表大会》纪念邮票一套2枚,小型张1枚。邮票第一图名称为“奋进新征程”,第二图名称为“建功新时代”,小型张图案名称为“庆祝中国共产党第二十次全国代表大会胜利召开”。全套邮票面值8.40元。邮票计划发行数量为1390万套,小型张计划发行数量790万枚。
中国共产党第二十次全国代表大会,是在全党全国各族人民迈上全面建设社会主义现代化国家新征程、向第二个百年奋斗目标进军的关键时刻召开的一次十分重要的大会。大会于2022年10月16日在北京召开。
邮票第一枚画面描绘了农民、医务工作者、工程师、老教授、怀抱幼童的夫妇等,同时展现了天安门、现代化城乡风貌、绿水青山生态美景以及代表电子芯片、大数据的元素图形,共同组成了一幅欣欣向荣、安居乐业、努力工作的新时代画面,体现了全国人民在中国共产党坚强领导下,踔厉奋发,奋进新征程,创造美好生活的昂扬精神面貌。
邮票第二枚画面描绘了青少年学生、农民、人民警察、工人、医护工作者、公职人员、运动员、航天员、人民解放军等各界群体在庄严的党旗下郑重宣誓的场景,同时展现了人民英雄纪念碑、中国共产党历史展览馆等元素,表达了全国人民高举习近平新时代中国特色社会主义思想伟大旗帜,勇毅前行,建功新时代,为实现中华民族伟大复兴的中国梦而不懈奋斗。
邮票小型张画面以党徽、红旗、人民大会堂、欢庆的各族人民群众为画面主体,结合《万岁!伟大的中国共产党》《人民至上》《领航》三首讴歌新时代、歌颂党团结带领人民建立丰功伟业的曲谱,并点缀牡丹花、和平鸽等元素,营造了隆重热烈的氛围,表达了全国各族人民团结奋斗,共同庆祝中国共产党第二十次全国代表大会胜利召开的喜悦心情。
该套邮票由中央美术学院集体设计(执笔:高洪、范迪安、吕品晶、强勇、郝凝辉、柳青、贾璐遥、罗允泽、吕游),由北京邮票厂有限公司采用影写版工艺印制。
【免责声明】
本站资讯信息来源为网友投稿、本站原创、转载其他媒体,针对于网友投稿和转载其他媒体的资讯内容,版权归原作者所有,同时我们也会标注资讯内容原始出处,东方金典集团刊载此文仅为提供更多资讯信息,并不代表本站同意文中的说法或描述,也不构成任何建议。如对本文有任何异议,请联系我们0731-85119910。
